Ê¢ÊÀ»ªµ®£¬¾ÅÓÎÀÏ¸ç¿Æ¼¼ÎªÍøÂçÇå¾²¡°»¤º½¡±
2019-10-09
2019Äê10ÔÂ1ÈÕ£¬ÊÊ·êÐÂÖйú70ÖÜÄ껪µ®¡£70ÄêÀø¾«Í¼ÖΡ¢70ÄêíÆí·ܽø¡¢70ÄêÖý¾ÍѤÀᣵ«½üÄêÀ´Ò»Ö±·ºÆðµÄÇå¾²ÊÂÎñ£¬¸øÉç»á´øÀ´Á˲»Á¼Ó°Ï죬¸ø¸÷Ðи÷ÒµÔì³ÉÖÖÖÖ¾¼ÃËðʧ¡£Îª¹á³¹Âäʵ¹ú¼Ò¾öÒé°²ÅÅ£¬È«Á¦°ü¹ÜÔÚÐÂÖйú½¨Éè70ÖÜÄêÖØ´óÔ˶¯Ê±´úÍøÂç¿Õ¼äµÄе÷Îȹ̡£ÔÚ´ËÖ÷ҪʱÆÚ£¬¾ÅÓÎÀÏ¸ç¿Æ¼¼Í¨¹ý¡°ÔƵØÈË»ú¡±µÄ·½·¨ÎªÓû§½¨ÉèÆðÒ»¸öÁ¢ÌåµÄ¡¢¶àά¶ÈµÄÇå¾²ÖÎÀíÓë·À»¤ÏµÍ³¡£

´Ë´ÎÖØ±£Ê±´ú£¬¾ÅÓÎÀÏ¸ç¿Æ¼¼¹²¶Ô¿Í»§ÏµÍ³¼°ÍøÕ¾¾ÙÐÐÁË200ÓàÍò´Î¼à²â£¬×ª´ïÍøÕ¾Çå¾²ÊÂÎñ400ÓàÆð£¬·À»¤ÖÖÖÖÍøÂç¹¥»÷4000ÓàÍò´Î£¬¾ÓÉÇ徲ר¼ÒÆÊÎö²¢È·È϶ñÒâ¹¥»÷Ô´600Óà¸ö¡£Óë´Ëͬʱ¾ÅÓÎÀϸçÍþвÇ鱨Ϊ¿Í»§ÌṩÌìÌìÍòÍò¼¶µÄÍþвÇ鱨ÅÌÎÊ·þÎñ¡£
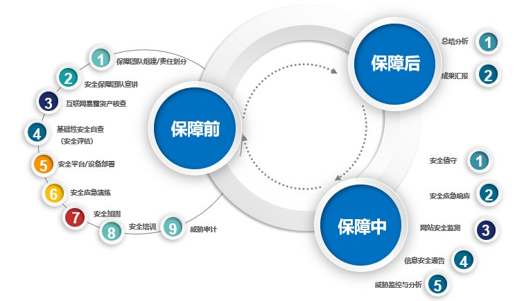
¾ÅÓÎÀÏ¸ç¿Æ¼¼´Ó°ü¹ÜǰµÄÇ徲Σº¦ÆÀ¹À¡¢¼Ó¹Ì¼°ÑÝÁ·£¬µ½ÔÚÖØ±£Ê±´úÌṩµÄÍâµØÓëÔÆ¶ËµÄÇ徲ר¼Ò·þÎñ£¬ÔÙµ½Öر£¿¢ÊºóµÄ¸´ÅÌ×ܽᡣÔÚÇå¾²´¦Öóͷ£ÖÖÖÖÐ͵ÄÇ徲Σº¦µÄͬʱ£¬ÅäÊÊÓû§ÔöÇ¿¶ÔÇå¾²ÖÎÀíϵͳºÍÓ¦¼±ÏìӦϵͳµÄÍêÉÆºÍʵ¼ù£¬ÒÔµÖ´ïÃæÁÙÍ»·¢Çå¾²ÊÂÎñʱÄÜ×öµ½ÓÐÌõ²»ÎɵØÏìÓ¦Óë´¦Öóͷ££¬×îºéÁ÷ƽÉÏËõСÇå¾²ÊÂÎñ±¬·¢µÄÓ°Ïì¹æÄ££¬²¢×öµ½ÊµÊ±Ö¹Ëð¡£

´Ë´ÎÖØ±£Ô˶¯¾ÅÓÎÀÏ¸ç¿Æ¼¼ÒÔ¡°ÁãÇå¾²ÊÂÎñ¡±ÎªÄ¿µÄ£¬È«Á¦ÎªÓû§µÄÍøÂçÇå¾²±£¼Ý»¤º½¡£Îª´Ë¾ÅÓÎÀÏ¸ç¿Æ¼¼Í¶ÈëÁËÉϰÙÃûÇ徲ר¼Ò¼°¶àÏßÇå¾²²úÆ·Ö§³Ö£¬²¢½ÓÄÉ7*24Сʱȫ·½Î»Çå¾²·þÎñģʽ£¬ÒÔ°ü¹ÜÇå¾²·þÎñµÄרҵÐÔ¡¢ÊµÊ±ÐÔ¼°ÓÐÓÃÐÔ£¬ËæÊ±Ó¦¶ÔËùÓÐÍ»·¢×´Ì¬¡£
Ê¢ÊÀ»ªµ®£¬ÎÒÃÇÎªÍøÂçÇå¾²¡°»¤º½¡±


¾ÅÓÎÀÏ¸ç¿Æ¼¼Àú¾ÊýÊ®´ÎÖØ´óÔ˶¯ÍøÂç°²±£ÊÂÇéµÄÏ´Àñ£¬¾ßÓи»ºñµÄÖØ´óÔ˶¯ÍøÂç°²±£ÂÄÀú¡£Î´À´£¬¾ÅÓÎÀÏ¸ç¿Æ¼¼°²±£ÍŶӽ«½øÒ»²½Ê©Õ¹×ÔÉíÊÖÒÕÓÅÊÆ£¬Æð¾¢ÅäºÏ¸÷·½ÇÐʵ×öºÃÿһ´ÎÖØ´óÔ˶¯µÄÍøÂçÇå¾²°ü¹ÜÊÂÇ飬¸üºÃµØÖª×ãÍøÂçÇå¾²ÊÂÇéµÄÐèÒª£¬Æð¾¢°ü¹Ü¹ú¼Ò¡¢ÐÐÒµºÍÓû§Çå¾²£¬ÎªÓªÔ쿵½¡ÓÐÐòµÄÍøÂçÇéÐΣ¬×ö³öÆð¾¢Ð¢Ë³£¡


¾ÅÓÎÀϸçÔÆ





