Ò»Á¬Á½ÄêAIROÊг¡·Ý¶îÏòµ¼Õߣº¾ÅÓÎÀÏ¸ç¿Æ¼¼±³ºóµÄÈý¸öÉñÃØ
2020-05-21
5ÔÂ15ÈÕ£¬IDC Ðû²¼¡¶2019ÄêϰëÄêÖйúITÇå¾²Èí¼þÊг¡¸ú×Ù±¨¸æ¡·¡£±¨¸æ³Æ£¬2019ÄêÖйúITÇå¾²Èí¼þÊг¡³§ÉÌÕûÌåÊÕÈëΪ11.7ÒÚÃÀÔª£¨Ô¼ºÏ81.2ÒÚÔªÈËÃñ±Ò£©£¬½Ï2018ÄêÔöÌí24.66%¡£ÆäÖУ¬×é³ÉÖйú IT Çå¾²Èí¼þÊг¡Ö÷ÌåÖ®Ò»µÄ“AIRO£¨Çå¾²ÆÊÎö¡¢Ç鱨¡¢ÏìÓ¦ºÍ±àÅÅ£©Êг¡”£¬¾ÅÓÎÀÏ¸ç¿Æ¼¼¼Ì2018Äêºó£¬ÒÔ13.1%µÄÊг¡·Ý¶îÔÙ¾ÓÊ×λ¡£

¾Û½¹Îó²î20Äê
IDC Ôø°Ñ AIRO Êг¡±È×÷¹¹½¨×Ô¶¯Çå¾²·ÀÓùϵͳµÄ“Öǻ۴óÄÔ”¡£ÎÞÂÛÊÇлù½¨½ç˵µÄ¹¤Òµ»¥ÁªÍø¡¢´óÊý¾ÝÖÐÐÄ£¬ÕÕ¾ÉÖǻ۶¼»áµÈ³¡¾°£¬Îó²î·¢Ã÷ºÍÖÎÀí¶¼ÊÇÍøÂçÇå¾²ÔËÓªÖÐÐIJ»¿É»òȱµÄÖ÷ÒªÄÜÁ¦×é³É¡£
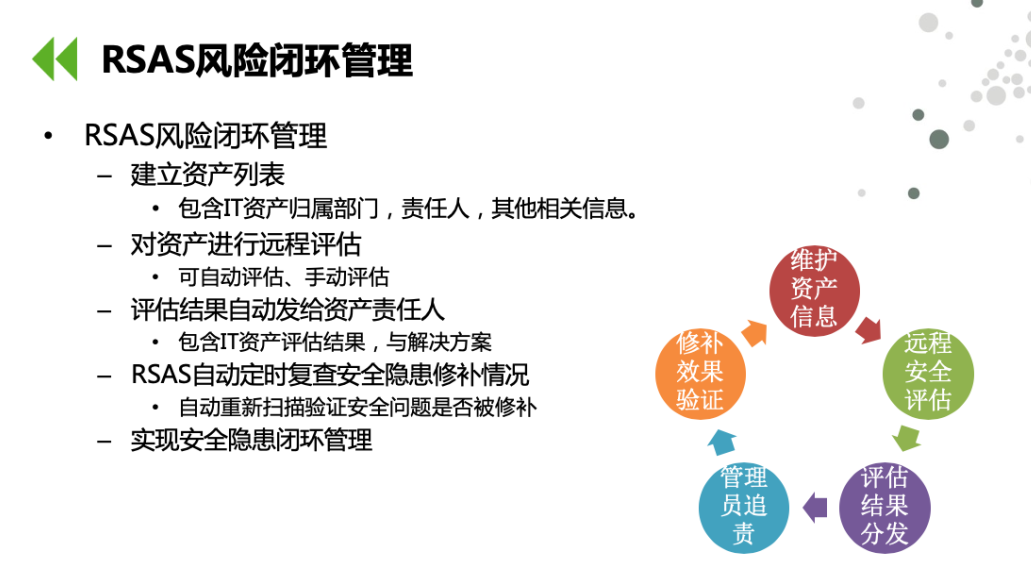
¹ØÓÚ¿Í»§ºÍÍøÂçÇå¾²³§ÉÌË«·½£¬²úÆ·¶¼ÊÇÖ÷ÒªµÄÄÜÁ¦ºÍ¼Ûֵת´ï·½·¨¡£¾ÅÓÎÀÏ¸ç¿Æ¼¼ÔÚ2000Ä꽨Éèºó½ö1Äê¾ÍÐû²¼Îó²îɨÃè²úÆ·——“¼«¹â”£¨ºó¸üÃûΪԶ³ÌÇå¾²ÆÀ¹Àϵͳ RSAS£©£¬²»µ«¶à´ÎÈëÑ¡ Gartner µÄÎó²îÆÀ¹ÀÊг¡±¨¸æ£¬¸ü´Ó2011Äê×îÏÈÒ»Á¬8Ä꣬¼á³ÖÁËÖйú“Çå¾²ÐÔÓëÎó²îÖÎÀíÈí¼þ”Êг¡Õ¼ÓÐÂʵÚÒ»£¨×¢£ºÊý¾ÝÀ´×Ô IDCÏà¹Ø±¨¸æ£©µÄ¼Ñ¼¨¡£ÒÔÊÇ£¬Äܹ»ÔÚIDC AIRO Êг¡Ò»Á¬´¦ÓÚÁìÏÈλÖã¬Â©É¨²úÆ· RSAS ¹¦²»¿Éû¡£
ÉñÃØ1. Ò»Ö±½ø»¯¡¢¼¯³ÉµÄ RSAS
¾ÅÓÎÀϸçÔ¶³ÌÇå¾²ÆÀϵͳÓнü20ÄêÀúÊ·£¬ÊǺÜÊdzÉÊìµÄÇå¾²²úÆ·£¬¾ß±¸ÖÜÈ«µÄ×ÊÖÊ¡£Í¬Ê±£¬RSAS Õվɺ£ÄÚ½ÏÔçÖ§³Ö¶àÐéÄ⻯ƽ̨ÒÔ¼°Æ½Ì¨¼äǨáãµÄÐéÄ⻯©ɨ²úÆ·¡£
²úÆ·ÄÜÁ¦·½Ã棬RSAS µÄ½¹µãÓÅÊÆÔÚÓÚËü×÷Ϊµ¥¿î²úÆ·µÄ¼¯³ÉÄÜÁ¦£¬¼´¶Ô¶àÖÖ³¡¾°¡¢¶àÖÖÄÜÁ¦µÄÖ§³Ö¡£ÆäÖУ¬×îΪÖ÷ÒªÇÒ¾ßÓдú±íÐÔµÄÊÇÂÊÏÈʵÏÖϵͳÎó²îɨÃè¡¢Web Ó¦ÓÃÎó²îɨÃèÒÔ¼°Çå¾²ÉèÖú˲éµÄÈýºÏÒ»¡£

ϵͳÎó²îɨÃè×÷Ϊ©ɨ²úÆ·µÄ½¹µãÄÜÁ¦£¬ÆäÒªº¦ÔÚÓÚɨÃè²å¼þµÄ¸»ºñ¶È¡£RSAS ÏÖÔÚÄÚÖÃ16ÍòÌõϵͳÎó²îɨÃè²å¼þ£¬´Ó»ù´¡¼Ü¹¹¡¢Ó¦ÓÃϵͳ¡¢Ó²¼þ×°±¸Èý¸öά¶ÈÁýÕÖ£¬²¢Ö§³Ö IPv6ÍøÂç¡£Web Ó¦ÓÃÎó²îɨÃèÏà±ÈϵͳÎó²îɨÃèÔò¸üΪרע¡£ÕâÌåÏÖÔÚ¶Ô¶àÖÖ Web ±à³Ì³£ÓÃÓïÑÔµÄÃ÷È·£¬ÒÔ¼°WebÖÐÐļþºÍµÚÈý·½×é¼þµÄʶ±ð¡£Çå¾²ÉèÖú˲éÔòÇ¿µ÷¶ÔÉÌÓÃÈíÓ²¼þ²úÆ·ÆÕ±éµÄÖ§³Ö£¬ÒÔ¼°¶ÔÇå¾²»ùÏߣ¬ÌØÊâÊǴӺϹæ½Ç¶ÈµÄÃ÷È·¡£ÏÖÔÚ RSAS ÓµÓÐ117¸öͨÓÃϵͳÇå¾²ÉèÖú˲éÄ£°å£¬Áè¼Ý3000¸ö¼ì²éÏî¡£
5ÔÂ8ÈÕ£¬RSAS ÕýʽÐû²¼ÁË×îÐÂÖ§³Ö¶àÔª»¯ÄÜÁ¦µÄ°æ±¾¡£ÆäÖ÷ÒªÒâÒåÓжþ£¬Ò»ÊÇ´ÓÓû§ÕæÊµ³¡¾°ºÍÐèÇó½Ç¶È³ö·¢£¬Öصãϯ¾íÁËÒÔÐÇÔÆÊµÑéÊÒΪÖ÷¶ÔÈÝÆ÷Çå¾²µÄÑо¿Ð§¹û£¨°üÀ¨½ü6ÍòÖÖÈÝÆ÷¾µÏñ©ɨºÍÉèÖú˲éµÄÖ§³Ö£©£¬²¢¼¯³ÉÁË´óÊý¾Ý×é¼þ¡¢ÔÆÅÌËã¡¢ÎïÁªÍøµÈ¶àÖÖÐÂÊÖÒÕ³¡¾°ÏµÄ©ɨÄÜÁ¦£»¶þÊDzúƷ˼Ð÷ÉÏ£¬RSAS ÕýÔÚ´ÓÎó²îÖÎÀíÊÓ½ÇÏòÎ§ÈÆ IT ×ʲúµÄΣº¦ÖÎÀíÊӽǣ¨ÍŽáÎó²îÓëÉèÖÃΣº¦£©Ñݽø¡£

ÉñÃØ2. µ£Æðʱ´úÔðÈεÄÍþвºÍÎó²îÖÎÀí¼Æ»®
Ä¿½ñÆóÒµÍþвºÍÎó²îÖÎÀíÊÂÇ飬ÊÂÊµÃæÁÙ×ÅÔõÑùµÄÐÎÊÆ£¿ÔÚ¾ÅÓÎÀÏ¸ç¿Æ¼¼5ÔÂ19ÈÕÐû²¼µÄ¡¶Îó²îÉú³¤Ç÷ÊÆ±¨¸æ¡·ÖУ¬ÎÒÃÇ¿ÉÒÔ¿´µ½ÕâÑùÒ»×éÊý¾Ý£º
2005ÄêÖ®ºó£¬Îó²îÊýÄ¿×îÏÈÏÔÖøÌáÉý¡£×èÖ¹2019Äêµ×£¬NVD Êý¾Ý¿â¹²ÊÕ¼Îó²îÐÅÏ¢13.89ÍòÌõ¡£Í¨¹ýͳ¼Æ¾ÅÓÎÀϸçÍþвÇ鱨ÖÐÐÄ£¨NTI£©¼à²âµ½2019ÄêÕûÄ걬·¢µÄÇå¾²ÊÂÎñÖÐËùʹÓõÄÎó²î£¬ÎÒÃDz»ÄÑ·¢Ã÷£¬ÀϾÉÎó²î£¨ÉõÖÁ10ÄêÒÔÉϸßÁ䣩ÈÔÈ»Êǹ¥»÷ÕßÊÖÖÐÀûÆ÷£¬²¢ÇÒЧ¹ûÏÔÖø¡£

¹¥»÷ÊÂÎñʹÓõ½µÄÎó²î°´ÄêÂþÑÜ
Îó²îÖÎÀíµÄÌôÕ½¿ÉÒÔ˵ÊǽñÊÀÆóÒµÇå¾²ÊÂÇéÖеÄÍç¼²¡£Îó²î·¢Ã÷ºÍÐÞ¸´×¨ÒµÐÔÒªÇóÇ¿£¬ÐèÒªÁ÷³Ì¡¢È˺͹¤¾ß³ä·ÖÐͬ£¬²¢ÇÒÒª½«ÊÂÎñÏìÓ¦³£Ì¬»¯¡£
GartnerÒÔΪ£¬Îó²îÖÎÀíÁ÷³ÌÐèÒªÆÀ¹À¡¢È·ÈÏÓÅÏȼ¶¡¢Ðж¯¡¢ÑéÖ¤ÒÔ¼°Ë¢ÐÂ5¸ö°ì·¨µÄÑ»·¡£ÔÚÔ¤´¦Öóͷ£½×¶Î£¬¾ÍÒª×öºÃÎó²îÆÀ¹À¹¤¾ß£¨ÀýÈçÎó²îɨÃè²úÆ·£©µÄÑ¡Ôñ£¬½ç˵ÖÎÀí¹æÄ£¡¢½ÇÉ«ÓëÖ°Ôð£¬ÒÔ¼°½¨ÉèºÍ¾«Á¶Õ½ÂÔ£¬Ê¶±ð×ʲúµÈÊÂÇé¡£Îó²îÖÎÀí»¹Ó¦×ª»¯ÎªÓªÒµÓïÑÔ£¬ÁýÕÖÆóҵųÈõÐÔÀàÐÍ£¬²Å»ª×îºéÁ÷ƽ¼ò»¯ÆóÒµÎó²îÖÎÀíÊÂÇé¡£
ÕâÎÞÒÉÐèÒªÒ»¸öÍêÉÆ¡¢ÖÜÈ«µÄƽ̨¼¶²úÆ·ºÍ¼Æ»®×÷Ϊ֧³Ö¡£
¾ÅÓÎÀϸçÍþвºÍÎó²îÖÎÀí¼Æ»®£¨TVM-M£© ͨ¹ýÕûºÏ¶àԴųÈõÐÔÊý¾Ý£¬ÍŽá¾ÅÓÎÀϸçÍþвÇ鱨ÖÐÐÄ·´ÏìµÄÎó²îºÍÊÂÎñÇ鱨£¬´ÓÎó²îÆÀ¹À¡¢ÓÅÏȼ¶È·ÈÏ¡¢Åâ³¥¿ØÖÆÈý¸ö½Ç¶È¾ÙÐÐΣº¦½¨Ä£¡£ÒÔ×ʲúΪ½¹µã£¬´ÓÍþвÊӽǶÔΣº¦ÓÅÏȼ¶¾ÙÐÐÆÀ¹À£¬ÊµÏÖ×îºéÁ÷ƽµÄΣº¦¹ýÂË¡£Í¬Ê±£¬ÖØµã¹Ø×¢²î±ð³¡¾°ÏÂÎó²îÅâ³¥²½·¥µÄÑ¡Ôñ£¬½èÖú±àÅŵÈ×Ô¶¯»¯ÊÖÒÕ£¬Í¨¹ý¾ÅÓÎÀϸçÖÇÄÜÇå¾²ÔËӪƽ̨£¨ISOP£©£¬½¨ÉèÓÐÓÃÎó²îÔ¤¾¯ÏìÓ¦»úÖÆ£¬Ò»Ö±ÍêÉÆÎó²îÖÎÀíÅ⳥ϵͳ¡£
ÉñÃØ3. ¼áÈͲ»°ÎµÄÎó²îÑо¿
Çå¾²²úƷʩչЧÁ¦µÄ±³ºó£¬ÊÇÔËÓª·þÎñºÍÇå¾²Ñо¿µÄÖ§³Ö¡£Çå¾²Îó²îÏà¹ØµÄÑо¿£¬Ò»Ö±ÊǾÅÓÎÀÏ¸ç¿Æ¼¼µÄÇ¿ÏҲÊǾÅÓÎÀÏ¸ç¿Æ¼¼Ò»Ö±¸ß¶ÈÖØÊӵĽ¹µã¾ºÕùÁ¦¡£
2013ÄêÆð£¬¾ÅÓÎÀÏ¸ç¿Æ¼¼Ò»Á¬ÆßÄê»ñµÃ΢ÈíBounty ProgramsÍýÏ뼤Àø¡£×èÖ¹µ½2020Äê4Ô£¬¾ÅÓÎÀÏ¸ç¿Æ¼¼×ÔÓÐÉÌÒµÎó²î¿â——NSVD¹²ÊÕ¼Îó²î46598Ìõ¡£¾ÅÓÎÀÏ¸ç¿Æ¼¼»¹Ò»Ö±¼á³ÖÏòÒµ½ç·¢Éù¡¢¹²ÏíÎó²îÏà¹ØÐÅÏ¢£¬ÀÛ¼ÆÏò¸÷Îó²î¿âÉϱ¨Îó²î5Íò+¡£ÕâÊǾÅÓÎÀÏ¸ç¿ÆÊÖÒÕ¹»³ÉΪ¶à¸ö¹ú¼Ò¼¶Çå¾²Îó²î¿â£¨ÈçCNNVD£©ÖØÁ¿¼¶ÊÖÒÕÖ§³Öµ¥Î»µÄÒªº¦Ôµ¹ÊÔÓÉ¡£
´ÓÇå¾²Ñо¿½Ç¶È½²£¬ÎÞÂÛÊÇÎó²îÍÚ¾òÓëʹÓÃÊÖÒÕÑо¿Õë¶ÔÐÔ×îÇ¿µÄÌì»úʵÑéÊÒ£¬ÕÕ¾ÉרעÈÝÆ÷¡¢ÔÆÅÌËãºÍÐéÄ⻯µÄÐÇÔÆÊµÑéÊÒ£¬ÒÔ¼°×¨×¢³µÁªÍø¡¢ÎïÁªÍøºÍ¹¤Òµ»¥Á¬ÍøµÄ¸ñÎïʵÑéÊÒ......¶Ô¸÷ÁìÓòÇå¾²Îó²îµÄÑо¿¶¼ÊǺóÐøÑо¿ÊÂÇ鿪չµÄ»ùʯ¡£ÕâЩÑо¿Ð§¹û£¬ÎÞÒÉ»áÒ»Á¬×ª»¯Îª¾ÅÓÎÀÏ¸ç¿Æ¼¼²úÆ·Ñз¢µÄÖúÁ¦£¬ÒÔ¼°ÔËÓª·þÎñµÄÖ÷ÒªÖ§³Ö¡£

¾ÅÓÎÀϸçÔÆ







