¾ÅÓÎÀϸç

¾ÅÓÎÀϸç

¾ÅÓÎÀÏ¸ç¿Æ¼¼

  • »ù´¡ÉèÊ©Çå¾²

    »ù´¡ÉèÊ©Çå¾²
  • Êý¾ÝÇå¾²

    Êý¾ÝÇå¾²
  • ÔÆÅÌËãÇå¾²

    ÔÆÅÌËãÇå¾²
  • AIÇå¾²

    AIÇå¾²
  • ¹¤Òµ»¥ÁªÍøÇå¾²

    ¹¤Òµ»¥ÁªÍøÇå¾²
  • ÎïÁªÍøÇå¾²

    ÎïÁªÍøÇå¾²
  • ÐÅÏ¢ÊÖÒÕÓ¦ÓÃÁ¢Òì

    ÐÅÏ¢ÊÖÒÕÓ¦ÓÃÁ¢Òì
  • ËùÓвúÆ·

    ËùÓвúÆ·
  • ËùÓнâ¾ö¼Æ»®

    ËùÓнâ¾ö¼Æ»®

»ù´¡ÉèÊ©Çå¾²


  • Õþ¸®

    Õþ¸®
  • ÔËÓªÉÌ

    ÔËÓªÉÌ
  • ½ðÈÚ

    ½ðÈÚ
  • ÄÜÔ´

    ÄÜÔ´
  • ½»Í¨

    ½»Í¨
  • ÆóÒµ

    ÆóÒµ
  • ¿Æ½ÌÎÄÎÀ

    ¿Æ½ÌÎÄÎÀ

  • ¾ÅÓÎÀϸçÔÆ ¾ÅÓÎÀϸçÔÆ
  • ¾ÅÓÎÀϸçÍþвÇ鱨ÖÐÐÄNTI ¾ÅÓÎÀϸçÍþвÇ鱨ÖÐÐÄNTI
  • TechWorldÊÖÒÕ¼ÎÄ껪 TechWorldÊÖÒÕ¼ÎÄ껪
  • ±±¾©¾ÅÓÎÀÏ¸ç¹«Òæ»ù½ð»á ±±¾©¾ÅÓÎÀÏ¸ç¹«Òæ»ù½ð»á
  • ÊÖÒÕ²©¿Í ÊÖÒÕ²©¿Í
  • Àֳɰ¸Àý Àֳɰ¸Àý

ÏàÖúͬ°éÉó²é¸ü¶à >

ÏàÖúͬ°é¶¯Ì¬

³ÉΪÏàÖúͬ°é

  • ¾ÅÓÎÀϸçÔÆ ¾ÅÓÎÀϸçÔÆ
  • ¾ÅÓÎÀϸçÍþвÇ鱨ÖÐÐÄNTI ¾ÅÓÎÀϸçÍþвÇ鱨ÖÐÐÄNTI
  • TechWorldÊÖÒÕ¼ÎÄ껪 TechWorldÊÖÒÕ¼ÎÄ껪
  • ±±¾©¾ÅÓÎÀÏ¸ç¹«Òæ»ù½ð»á ±±¾©¾ÅÓÎÀÏ¸ç¹«Òæ»ù½ð»á
  • ÊÖÒÕ²©¿Í ÊÖÒÕ²©¿Í
  • Àֳɰ¸Àý Àֳɰ¸Àý

ÊÖÒÕÖ§³ÖÉó²é¸ü¶à >

²úÆ·Ö§³Ö

  • ¾ÅÓÎÀϸçÔÆ ¾ÅÓÎÀϸçÔÆ
  • ¾ÅÓÎÀϸçÍþвÇ鱨ÖÐÐÄNTI ¾ÅÓÎÀϸçÍþвÇ鱨ÖÐÐÄNTI
  • TechWorldÊÖÒÕ¼ÎÄ껪 TechWorldÊÖÒÕ¼ÎÄ껪
  • ±±¾©¾ÅÓÎÀÏ¸ç¹«Òæ»ù½ð»á ±±¾©¾ÅÓÎÀÏ¸ç¹«Òæ»ù½ð»á
  • ÊÖÒÕ²©¿Í ÊÖÒÕ²©¿Í
  • Àֳɰ¸Àý Àֳɰ¸Àý

·µ»ØÁбí

¶´¼ûRSAC | ʲôÊÇÍþвá÷ÁÔµÄ׼ȷ¡°×ËÊÆ¡±£¿

2021-06-09

Íþвá÷ÁÔÒÀ¾ÉÊÇ2021RSAµÄÈÈÃÅ»°Ì⣬ÆóÒµÍùÍùͨ¹ýÍþвá÷ÁÔ·¢Ã÷ÒÑÖªÒÅ©ÍþвºÍδ֪Íþв¡£±¾ÎÄÍŽá2021RSAÄÚÈÝ£¬×ܽáÁËÍþвá÷ÁԵĻù´¡ÖªÊ¶£¬²¢·ÖÏíÁ˾ÅÓÎÀÏ¸ç¿Æ¼¼µÄÍþвá÷ÁÔϵͳ¡£

Ò».  ¸ÅÊö

ÍøÂç¹¥»÷ÊÖÒÕºÍÒªÁìÒ»Ö±Éý¼¶»»´ú£¬¹¥»÷ÕߴӾ籾С×Ó¡¢ºÚ²ú·¸·¨ÍÅ»ïÏò¹ú¼Ò¼¶×éÖ¯Ñݽø£¬¹¥»÷ÄÜÁ¦Ò»Ö±Ìá¸ß£¬¹¥»÷ÊÖÒÕÒ»Ö±Éý¼¶ £»ÍþвʹÓÃÒ²´ÓÒÑÖªµ½Î´ÖªÒ»Ö±Éú³¤×ª±ä¡£ÎÒÃÇÔÚNSAÎäÆ÷¿â×ß©ÊÂÎñÖз¢Ã÷£¬AIÊÖÒյįռ°ÒÔ¼°·þÎñÔÆ»¯µÈÊÖÒÕÈù¥»÷Ãż÷Ô½À´Ô½µÍ¡£Ëæ×Ź¥»÷ÊÖÒÕµÄÑݽø£¬·ÀÊØ·½Ò²ÐèÒªÉý¼¶×ÔÉíµÄ·ÀÓù¼Æ»®¡£

SANSÍøÂçÇå¾²»¬¶¯±ê³ßÄ£×Ó°ÑÕû¸öÇå¾²½¨Éè»®·ÖΪÎå¸ö½×¶Î£º¼Ü¹¹Çå¾²¡¢±»¶¯·ÀÓù¡¢×Ô¶¯·ÀÓù¡¢ÍþвÇ鱨ºÍ·´ÖÆ¡£ÎªÁËÓ¦¶ÔÈÕÒæÑÏËàµÄÍøÂçÇå¾²ÌôÕ½£¬Ô½À´Ô½ÐèÒª·ÀÊØ·½½«×ÔÉíÇå¾²½¨Éè´Ó±»¶¯·ÀÓùת»»µ½×Ô¶¯·ÀÓù¡¢·´ÖƵÈ×Ô¶¯Çå¾²µÄÆ«ÏòÉÏÀ´£¬Íþвá÷ÁÔÊÖÒÕÓ¦Ô˶øÉú¡£

IMG_256

¡¾Í¼¡¿SANSÍøÂçÇå¾²»¬¶¯±ê³ßÄ£×Ó[1]

 

¶þ.  ´ÓRSA2021¿´Íþвá÷ÁÔ

Íþвá÷ÁÔÊÇÒ»ÖÖ×Ô¶¯Ê¶±ð¹¥»÷ºÛ¼£µÄÒªÁì¡£ÓбðÓÚSOC¡¢IDS¡¢ÉøÍ¸²âÊÔºÍɨÃ裬ÓÉÍþвÁÔÈËʹÓÃÍþвÆÊÎö¹¤¾ß¡¢ÍþвÇ鱨ºÍʵ¼ùÂÄÏòÀ´Æð¾¢É¸Ñ¡¡¢ÆÊÎöÍøÂçºÍ¶ËµãÊý¾Ý£¬Ñ°ÕÒ¿ÉÒɵÄÒì³ £»òÕýÔÚ¾ÙÐеĹ¥»÷ºÛ¼££¬È¥Ö¤ÊµÍþв¼ÙÉè¡£

´ÓÍþвá÷ÁÔµÄÒªÁìÂÛÀ´½²£¬Íþвá÷ÁÔ°üÀ¨ÈçÏÂÀú³Ì£º

IMG_257

¡¾Í¼¡¿Íþвá÷ÁÔÁ÷³Ì[2]

l  Íþв¼ÙÉ裺ÍþвÁÔÈË¿ÉÒÔÒÀÀµÓÚ¶Ô×ÔÉí×ʲúµÄÏàʶÍŽáÈ«ÍøÍþвÇ鱨¶Ô¿ÉÄÜ·ºÆðµÄ¸ßΣº¦×ʲúÔâÊܵĹ¥»÷¾ÙÐмÙÉè £»

l  ¹¥»÷¹¤¾ß/ÊÖÒÕÊÓ²ìȡ֤£ºÊ¹ÓÃÒÑÍøÂçµÄÊý¾ÝÍŽáÍþвÇ鱨£¬Ê¹ÓÿÉÊÓ»¯¡¢Êý¾Ýͳ¼ÆÆÊÎöµÈÒªÁì¶ÔÊý¾Ý¼¯¾ÙÐÐÍÚ¾òÓëÆÊÎö£¬»ñÈ¡¹¥»÷ÕßµÄÒÑÖªµÄ»òδ֪µÄ¹¥»÷¹¤¾ßºÍ¹¥»÷ÊÖÒÕ £»

l  TTP·¢Ã÷Óëת»»£ºá÷ÁÔµÄÒªº¦²¿·Ö£¬ÍŽáÍþвģ×Ó¶ÔÒÑ·¢Ã÷¹¥»÷ÕߵĹ¥»÷¹¤¾ßºÍ¹¥»÷ÊÖÒÕ½øÒ»²½ÍÚ¾ò£¬·¢Ã÷¹¥»÷ÕßµÄTTP¡£

l  Ò»Á¬Ë¢ÐÂÓë×Ô¶¯»¯´¦Öóͷ££ºÉÏÊö°ì·¨»ù±¾É϶¼ÊÇÓÉÍþвÁÔÈËÌᳫ²¢¼ÓÈëµÄ£¬·¢Ã÷ÒÑÖª»òδ֪ÍþвµÄÀú³Ì¿ÉÒÔͨ¹ý×Ô¶¯»¯´¦Öóͷ££¬²¢Ë¢ÐÂá÷ÁÔÀú³Ì¡£×îÖÕ½«Õû¸öá÷ÁÔÀú³Ì±ê×¼»¯¡¢³ÌÐò»¯£¬ÐγÉÍêÕûµÄ×Ô¶¯»¯TTPÇ鱨·¢Ã÷»úÖÆ¡£

»ùÓÚÉÏÊöá÷ÁÔÀú³Ì£¬Í¨¹ýÒ»Ö±µÄÑ­»·¡¢µü´ú£¬ÐγÉÔ½À´Ô½¶àºÍÔ½À´Ô½ÍêÉÆµÄ¸ß¼¶Ç鱨Éú²úÁ÷³Ì¡£

»ùÓÚÉÏÊöµÄÍþвá÷ÁÔÀú³ÌÒÀÀµÓÚÍþвÊý¾Ý£¬ÍøÂçÖն˵IJÙ×÷Êý¾Ý¡¢IDPS¡¢WAFµÄ¸æ¾¯Êý¾Ý¡¢È«Á÷Á¿×°±¸µÄÁ÷Á¿ÌØÕ÷Êý¾Ý¡¢ÍþвÇ鱨Êý¾ÝµÈµÈÕâЩÊý¾Ý¶¼ÊÇÍþвá÷ÁÔÀú³ÌÖеĻù´¡¡£Ñо¿Ô±ÐèÒª´ÓÕâЩÊý¾ÝÖÐÆÊÎö³ö¹¥»÷ÕßµÄÕ½ÂÔ¡¢Õ½ÊõÄ¿µÄ¡£

ΪÁËÆÀ¹Àá÷ÁÔÀú³ÌµÄ³ÉÊì¶È£¬ÒýÈëÁËá÷ÁÔ³ÉÊì¶ÈÄ£×Ó¡£Êý¾ÝÇý¶¯µÄÍþвá÷ÁÔ³ÉÊì¶ÈÄ£×ÓÊÇ»ùÓÚÍþвá÷ÁÔ¿ò¼Ü£¬´ÓÊý¾ÝÍøÂçÄÜÁ¦¡¢Êý¾ÝÆÊÎöÄÜÁ¦ºÍ×Ô¶¯»¯Ë®Æ½À´ÆÀ¹ÀÍþвá÷ÁÔÄÜÁ¦¡£

l  HM0£ºÓлù±¾µÄIDPSÍþвÊý¾Ý£¬¿ÉÊÇÊý¾Ý²¢Ã»Óлã¾ÛÔÚÒ»Æð¡£ÏÕЩÎÞ·¨ÆÊÎö £»

l  HM1£ºÄܹ»°ÑÇå¾²×°±¸µÄ¸æ¾¯Êý¾Ý»ã¾ÛÔÚÒ»Æð£¬¿ÉÊÇûÓиüÉîÒ»²½µÄÆÊÎöÄÜÁ¦ £»

l  HM2£º¶ÔÍøÂçµÄÊý¾ÝÄܹ»Ê¹Óù¤¾ß¾ÙÐÐÆÊÎö¼°»ù´¡µÄÇå¾²¼ÙÉ裬²¢Ê¹ÓÃÇ鱨Êý¾Ý¾ÙÐÐÍþвá÷ÁÔ £»

l  HM3£ºÄܹ»½¨ÉèÓÐÓõÄÁ÷³ÌʹÓÃϵͳ¡¢¹¤¾ß£¬¶ÔÍøÂçµÄÍþвÊý¾Ý»ùÓÚÍþвÇ鱨¾ÙÐйØÁªÅÌÎÊ£¬¶ÔÍþв¾ÙÐÐá÷ÁÔ £»

l  HM4£ºÔÚHM3µÄ»ù´¡ÉÏ×îºéÁ÷ƽµÄʹ¸÷¸öÁ÷³Ì¾ÙÐÐ×Ô¶¯»¯£¬Ö»¹ÜïÔÌ­Ö°Ô±µÄ¼ÓÈë¡£

IMG_258

¡¾Í¼¡¿Íþвá÷ÁÔ³ÉÊì¶È·Ö¼¶[2]

 

Íþвá÷ÁÔÊÖÒÕõè¾¶´óÖ¿ɷÖΪÁ½Àࣺ»ùÓÚÁ÷Á¿¾ÙÐÐá÷ÁԺͻùÓÚÖ÷»ú¾ÙÐÐá÷ÁÔ¡£RSA 2021´ó»áÖÐÓÉÀ´×ÔÃÀ¹úµÄDLP³§É̵ÄCISO Tim Bandos·ÖÏíµÄ¡¶Hunt and Gather:Developing Effective Threat Hunting Techniques¡·Ö÷Ì⣬ÏÈÈÝÁËÒ»¸ö´ÓÎÞµ½ÓУ¬ÔõÑù»ùÓÚSysmon¡¢Shimcache¡¢AutorunµÈÖ÷»ú²àµÄϵͳ¹¤¾ß½¨ÉèÍþвá÷ÁÔϵͳ¡£

IMG_259

×Ô¶¯»¯Ë®Æ½ÊÇÍþвá÷ÁÔ³ÉÊì¶ÈµÄ±ê¼ÇÐÔÌØÕ÷£¬ÔõÑù´ÓÊÖ¹¤á÷ÁÔµÖ´ï×Ô¶¯»¯á÷ÁÔÄØ£¿IBMµÄÁ½Î»Ñо¿Ô±ÍƼöÒ»¸ö¿ªÔ´ÏîÄ¿Kestrel£¬Ò»ÖÖÓÃÓÚÍþвá÷ÁԵıà³ÌÓïÑÔ£¬ÌṩÁËÒ»Ì×¶Ôá÷ÁÔÄ¿µÄ¾ÙÐÐÐÎòµÄ±í´ïÓï·¨£¬ÍþвÁÔÈËÖ»ÐèÊäÈëá÷ÁÔÄ¿µÄ£¬Kestrel»áʵʱÊä³öá÷ÁÔЧ¹û¡£KestrelÌá¸ßÁË×Ô¶¯»¯á÷ÁÔµÄˮƽ£¬×ÊÖúÍþвÁÔÈ˾ÙÐиü¸ßЧµØá÷ÁÔ¡£

IMG_260

¡¾Í¼¡¿ “á÷ÁÔÄ¿µÄ”±í´ïÓ﷨ʾÀý[3]

Èý.  ¾ÅÓÎÀϸçÍþвá÷ÁÔϵͳ

¾ÅÓÎÀÏ¸ç¿Æ¼¼ÓÐן»ºñµÄ¹¥·ÀÂÄÀú£¬¶ÔÍþвá÷ÁÔÓÐ×Å×Ô¼ºÆæÒìµÄÃ÷È·ºÍÂ䵨·½·¨£¬ÏÂÃæ»áÏêϸÏÈÈݾÅÓÎÀϸçµÄÍþвá÷ÁÔϵͳ¡£

3.1 ¾ÅÓÎÀϸçÍþвá÷ÁÔµÄÑ­»·ºÍÀú³Ì

Íþвá÷ÁԵĽ¹µãÊ×ÏÈÊÇÈË£¬È»ºóÊÇÊý¾Ý£¬×îºóÊÇ×Ô¶¯»¯¡£¾ÅÓÎÀÏ¸ç¿ÆÊÖÒÕ´´ÖÐÐÄ£¬ÔÚÍþвá÷ÁÔÀíÂÛ»ù´¡ÉϼÓÈëÁËÍþвÓÕ²¶ºÍ·´ÖÆÄÜÁ¦»·½Ú£¬Í¨¹ý¶Ô¹¥»÷Õß¾ÙÐз´ÖÆÄܹ»¸ü³ä·ÖµÄÏàʶµ½¹¥»÷ÕßµÄÕ½ÂÔÒâͼºÍÕ½ÊõÄ¿µÄ£¬´Ó¶ø¸»ºñºÍÔöÇ¿Ç鱨Êý¾Ý¡£á÷ÁÔÔ˶¯»ùÓÚÂÄÀú¡¢Ç鱨ºÍÊý¾ÝÈý¸öά¶ÈÇý¶¯¡£¾ÅÓÎÀÏ¸ç¿Æ¼¼ÔÚÔÆ¶ËÍêÕûµÄÔËÐÐÁËÒ»Ì×Íþвá÷ÁÔÁ÷³Ì£¬Ò»Ö±µÄÔöÌíá÷ÁÔ¹æÔòÍê³Éá÷ÁÔÀú³Ì£¬×îÖÕÐγÉá÷ÁÔЧ¹û¡£

IMG_261

3.2 ¾ÅÓÎÀϸçÍþвá÷ÁÔϵͳ

»ùÓÚÍþв³¡¾°µÄ¼ÙÉèÊ×ÏÈÒª½¨ÉèÔÚÍêÉÆµÄá÷ÁÔϵͳÖУ¬²Å»ªÔÚϵͳÖоÙÐкóÐøµÄá÷ÁÔÀú³Ì¡£¾ÅÓÎÀÏ¸ç¿Æ¼¼ÍþвÇ鱨ÖÐÐÄ£¬ÒÀÍÐÍêÕûµÄÇå¾²²úÆ·Ïß×°±¸ºÍ½¡È«µÄÇå¾²·þÎñÄÜÁ¦½¨ÉèÍêÕûµÄá÷ÁÔÊý¾Ý»ù´¡£¬½èÖú¶àÄê»ýÀÛµÄÍþвÇéÊý¾Ý£¬ÍŽáÇå¾²Ñо¿Ôº¶Ô¹¥·ÀµÄÃ÷È·ºÍÂÄÀúÐγɵÄ֪ʶ¿â£¬½¨ÉèÍêÕûµÄÍþвá÷ÁÔϵͳ£¬Ö§³Ö´ÓÐÐΪ¡¢Î£º¦¡¢ÇéÐεȶà¸öά¶È¾ÙÐÐÍþвá÷ÁÔ¡£

3.2.1 »ùÓÚ¼ÙÉèµÄÏßË÷¹ØÁªÍ¼ÆÊÎö

Íþв¼ÙÉè²¢²»ÊÇÆ¾¿Õ¾ÙÐмÙÉ裬¶øÊǽ«×ʲú¡¢ÇéÐΡ¢ÖªÊ¶¡¢ÐÐΪ¡¢¸æ¾¯¡¢Ç鱨µÈÊý¾Ý£¬Í¨¹ý¹ØÁªÆÊÎöÕÒ³öÏßË÷£¬Ê¹ÓÃÏßË÷¾ÙÐÐÍþв¼ÙÉè¡£

ͨ³££¬Êý¾ÝÖлá°üÀ¨¹¥»÷Õß¹¥»÷µÄЧ¹û¡¢Ä¿µÄºÍʹÓÃÊÖ·¨£¬ÕâЩÊý¾ÝÎÞÐòµÄÂþÑÜÔÚÖÚ¶àµÄÊý¾ÝÖС£½«ËùÓеÄÊý¾ÝµÄÍþÐ²ÌØÕ÷¡¢ÐÐÎªÌØÕ÷ÍŽᱬ·¢µÄÇéÐξÙÐÐÌØÕ÷³éÈ¡ºÍÊý¾Ý¹éÒ»£¬ÍŽá֪ʶ¿âºÍÇ鱨Êý¾Ý¶ÔÍþвÊý¾Ý¾ÙÐйØÁª²¢ÌáÈ¡¿ÉÒÉÏßË÷¡£ÏßË÷°üÀ¨¹¥»÷ÕßµÄËù´¦ÇéÐΡ¢Ê¹ÓÃÊֶΡ¢¹¥»÷ÊÖÒÕµÈÌØÕ÷¡£Ñо¿Ö°Ô±Í¨¹ýÕâЩÏßË÷ÌØÕ÷´óÖÂÍÆ¶Ï¹¥»÷ÕßµÄÒâͼ£¬²¢¶ÔÍþв³¡¾°¾ÙÐмÙÉè¡£

IMG_262

3.2.2 Ç鱨֪ʶ¿â½¨Éè

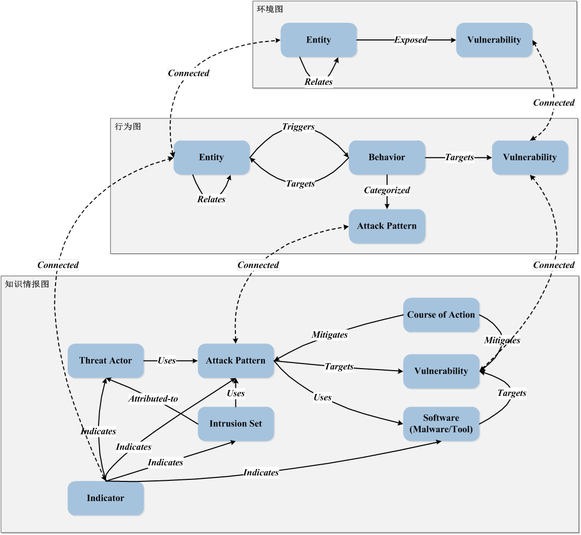
¾ÅÓÎÀÏ¸ç¿Æ¼¼ÍþвÇ鱨ÖÐÐÄ£¬ÒÀÍжàÄêµÄ¹¥·ÀÂÄÀúºÍÇå¾²Êý¾Ý£¬»ùÓÚ֪ʶ×éÖ¯ÌõÀíÄ£×Ó¾ÙÐÐÇ鱨֪ʶ¿â¹¹½¨£¬×Ô¶¥¶øÏ½çÌÖÇ鱨֪ʶ¿â¿ò¼Ü£¬·ÖΪÐÅÏ¢²ã¡¢ÖªÊ¶²ãºÍÖǻ۲ã¡£

1) ÐÅÏ¢²ã×÷Ϊ֪ʶ¿âµÄ»ù´¡£¬»ùÓÚSTIX2.0ÌåÏÖÒªÁ죬ʹÓÃÔÆÉ³Ï䣬Íþв¸æ¾¯¹æÔòÐγɻù´¡µÄ֪ʶ¿âÐÅÏ¢²ã¡£ÐÅÏ¢²ãÁýͳ³ö21¸ö֪ʶ±¾ÌåºÍ963481¸ö֪ʶʵÌå £»

2) ÖªÊ¶²ãʹÓÃMITRE½ç˵µÄATT&CK¿ò¼ÜʹÓÃÐÅÏ¢ÔøÊý¾Ý£¬½«¹¥»÷ģʽ¡¢ÍþвָʾÆ÷¡¢¶ñÒâ´úÂë¡¢Õ½ÕùµÈÇ鱨Êý¾Ý¾ÙÐйØÁªÁýͳÐγÉ֪ʶ²ã £»

3) Öǻ۲ãÐÎòÁËÿ´Îá÷ÁÔÀú³ÌÖÐÑéÖ¤Íê³ÉµÄÍþвÖ÷Ì壨¹¥»÷Õß/×éÖ¯£©£¬°üÀ¨ÍþвÖ÷ÌâµÄÕ½ÂÔÕ½Êõ¡¢Ó°ÏìºÍΣº¦¡£

IMG_263

3.2.3 È«ÇòÓÕ²¶ÏµÍ³

ͨ¹ýÔÚÈ«Çò¹æÄ£ÄÚ°²ÅÅÍþвÓÕ²¶ÏµÍ³£¬¶Ô¹¥»÷Õß/×éÖ¯¾ÙÐÐÈ«·½Î»µÄÓÕ²¶ºÍ¼à¿Ø¡£ÓÕ²¶Êý¾ÝÍŽá֪ʶ¿âͨ¹ýÍþвÑÐÅÐºÍÆÊÎö£¬¶ÔÒÑÖª¹¥»÷Õß¾ÙÐÐʵʱ¼à¿Ø£¬¶Ôδ֪¹¥»÷Õß¾ÙÐÐʵʱ·¢Ã÷¡£ÓÕ²¶½Úµã±é²¼ÌìÏÂÎå´óÖÞ£¬º­¸ÇÁË20¶à¸ö¹ú¼Ò£¬ÖÂÁ¦ÓÚͨ¹ý°²ÅÅÔÚ²î±ðµÄµØÇø£¬Ô½·¢ÖÜÈ«µÄ²¶»ñÍþв¹¥»÷£¬ÔöÇ¿Íþвá÷ÁÔÄÜÁ¦¡£

3.2.4 Íþвá÷ÁÔϵͳ

¾ÅÓÎÀÏ¸ç¿Æ¼¼Íþвá÷ÁÔϵͳµÄÄ¿µÄÊÇÄܹ»ÈÃHunter£¨ÍþвÁÔÈË£©ÔÚÒ»¸öͳһµÄ×Ô¶¯»¯Æ½Ì¨ÉÏʹÓú£Á¿ÍþвÊý¾ÝÍê³ÉÍþвá÷ÁÔÀú³Ì¡£Ê¹ÓÃÊÂÇéÆ½Ì¨¼ìË÷ÍþвÊý¾Ý£¬ÍŽá֪ʶ¿â·¢Ã÷ÍþвҪº¦ÏßË÷£¬Ê¹ÓÃÏßË÷¾ÙÐÐÍþв¼ÙÉ裬͎áÈ«ÇòÓÕ²¶ÏµÍ³¾ÙÐÐÍþвá÷ÁÔϵ¡£á÷ÁÔÀֳɺ󣬽«·¢Ã÷µÄÒÑÖª»òδ֪µÄÍþвºÍÓ°Ïì¹æÄ£ÒÔÇ鱨µÄ·½·¨ÊäÈëÖÁ¾ÅÓÎÀϸçÍþвÇ鱨ƽ̨¡£²¢½«¹¥»÷ÕßÐÅÏ¢×÷ΪȫÇòÓÕ²¶ÏµÍ³µÄÊäÈë¶Ô¹¥»÷Õß¾ÙÐÐÒ»Á¬¼à¿Ø¡£

IMG_264

ËÄ.  ½áÓï

Íþвá÷ÁÔÊÇÒ»¸öÖ÷ÒªµÄÍþв·¢Ã÷Àú³Ì£¬á÷ÁÔµÄЧ¹û¿ÉÒÔ×÷Ϊ¸ß¿É¿¿µÄÇ鱨¹©ÆóÒµ¾ÙÐÐÇå¾²·À»¤ºÍÍþв¼à¿Ø¡£¾ÅÓÎÀÏ¸ç¿Æ¼¼Ç鱨ÖÐÐÄ×Ô½¨ÉèÒÔÀ´Ò»Ö±ÖÂÁ¦ÓÚ¶ÔÍþвµÄ·¢Ã÷ºÍ¸ÐÖª£¬Í¨¹ý×ÔÑÐÇ鱨Êý¾ÝÔ´¡¢½»Á÷Ç鱨Êý¾ÝÔ´¡¢¿ªÔ´Ç鱨Êý¾ÝÔ´ÌìÌ챬·¢Áè¼ÝÍòÍò¼¶µÄ¸ßÖÊÁ¿Ç鱨Êý¾Ý¡£Íþвá÷ÁÔÊÇ×ÔÑÐÇ鱨Êý¾ÝÔ´µÄÖ÷ÒªÒ»»·¡£ÐÅÍÐÕâЩ¸ßÖÊÁ¿µÄÇ鱨Êý¾ÝÄܹ»Îª¿í´ó¿Í»§µÄÇå¾²ÄÜÁ¦´øÀ´ÐµÄÌáÉý¡£

¾ÅÓÎÀϸçÍþвÇ鱨ÖÐÐÄ£¨NSFOCUS Threat Intelligence center, NTI£©ÊǾÅÓÎÀÏ¸ç¿Æ¼¼ÎªÂäʵÖÇ»ÛÇå¾²3.0Õ½ÂÔ£¬Ôö½øÍøÂç¿Õ¼äÇå¾²Éú̬½¨ÉèºÍÍþвÇ鱨ӦÓã¬ÔöÇ¿¿Í»§¹¥·À¶Ô¿¹ÄÜÁ¦¶ø×齨µÄרҵÐÔÇå¾²Ñо¿×éÖ¯¡£ÆäÒÀÍй«Ë¾×¨ÒµµÄÇå¾²ÍŶӺÍǿʢµÄÇå¾²Ñо¿ÄÜÁ¦£¬¶ÔÈ«ÇòÍøÂçÇå¾²ÍþвºÍÌ¬ÊÆ¾ÙÐÐÒ»Á¬ÊÓ²ìºÍÆÊÎö£¬ÒÔÍþвÇ鱨µÄÉú²ú¡¢ÔËÓª¡¢Ó¦ÓõÈÄÜÁ¦¼°Òªº¦ÊÖÒÕ×÷Ϊ½¹µãÑо¿ÄÚÈÝ£¬ÍƳöÁ˾ÅÓÎÀϸçÍþвÇ鱨ƽ̨ÒÔ¼°Ò»ÏµÁм¯³ÉÍþвÇ鱨µÄÐÂÒ»´úÇå¾²²úÆ·£¬ÎªÓû§Ìṩ¿É²Ù×÷µÄÇ鱨Êý¾Ý¡¢×¨ÒµµÄÇ鱨·þÎñºÍ¸ßЧµÄÍþв·À»¤ÄÜÁ¦£¬×ÊÖúÓû§¸üºÃµØÏàʶºÍÓ¦¶ÔÖÖÖÖÍøÂçÍþв¡£

·   ²Î¿¼ÎÄÏ×   ·    

[1]¡¾¹«ÒæÒëÎÄ¡¿ÍøÂçÇå¾²»¬¶¯±ê³ßÄ£×Ó–SANSÆÊÎöʦ°×ƤÊ飬¾ÅÓÎÀϸçÊÖÒÕ²©¿Í£¬http://blog.nsfocus.net/sliding-scale-cyber-security/

[2] WHITE PAPER A Framework for Cyber Threat Hunting£¬@sqrrl

[3] RSA 2021 ¡¶Introducing Kestrel:The Threat Hunting Language¡·

?

ÄúµÄÁªÏµ·½·¨

*ÐÕÃû
*µ¥Î»Ãû³Æ
*ÁªÏµ·½·¨
*ÑéÖ¤Âë ¾ÅÓÎÀϸ硤(Öйú)¾ãÀÖ²¿¹Ù·½ÍøÕ¾
Ìá½»µ½ÓÊÏä

¹ºÖÃÈÈÏß

  • ¹ºÖÃ×Éѯ:

    400-818-6868-1

Ìá½»ÏîÄ¿ÐèÇó

½Ó´ý¼ÓÈë¾ÅÓÎÀÏ¸ç¿Æ¼¼£¬³ÉΪÎÒÃǵÄÏàÖúͬ°é£¡
  • *ÇëÐÎòÄúµÄÐèÇó
  • *×îÖÕ¿Í»§Ãû³Æ
  • *ÏîÄ¿Ãû³Æ
  • Äú¸ÐÐËȤµÄ²úÆ·
  • ÏîĿԤËã
ÄúµÄÁªÏµ·½·¨
  • *ÐÕÃû
  • *ÁªÏµµç»°
  • *ÓÊÏä
  • *Ö°Îñ
  • *¹«Ë¾
  • *¶¼»á
  • *ÐÐÒµ
  • *ÑéÖ¤Âë ¾ÅÓÎÀϸ硤(Öйú)¾ãÀÖ²¿¹Ù·½ÍøÕ¾
  • Ìá½»µ½ÓÊÏä
¾ÅÓÎÀϸ硤(Öйú)¾ãÀÖ²¿¹Ù·½ÍøÕ¾
¾ÅÓÎÀϸ硤(Öйú)¾ãÀÖ²¿¹Ù·½ÍøÕ¾

·þÎñÖ§³Ö

ÖÇÄܿͷþ
ÖÇÄܿͷþ
¹ºÖÃ/ÊÛºóÊÖÒÕÎÊÌâ
Ã˹ܼÒ-ÊÛºó·þÎñϵͳ
Ã˹ܼÒ-ÊÛºó·þÎñϵͳ
ÔÚÏßÌáµ¥|ÖÇÄÜÎÊ´ð|֪ʶ¿â
Ö§³ÖÈÈÏß
Ö§³ÖÈÈÏß
400-818-6868
¾ÅÓÎÀÏ¸ç¿Æ¼¼ÉçÇø
¾ÅÓÎÀÏ¸ç¿Æ¼¼ÉçÇø
×ÊÁÏÏÂÔØ|ÔÚÏßÎÊ´ð|ÊÖÒÕ½»Á÷
΢²©
΢²©

΢²©

΢ÐÅ
΢ÐÅ

΢ÐÅ

BÕ¾
BÕ¾

BÕ¾

¶¶Òô
¶¶Òô

¶¶Òô

ÊÓÆµºÅ
ÊÓÆµºÅ

ÊÓÆµºÅ

·þÎñÈÈÏß

400-818-6868

·þÎñʱ¼ä

7*24Сʱ

? 2026 NSFOCUS ¾ÅÓÎÀÏ¸ç¿Æ¼¼ www.nsfocus.com All Rights Reserved . ¾©¹«Íø°²±¸ 11010802021605ºÅ ¾©ICP±¸14004349ºÅ ¾©ICPÖ¤110355ºÅ

ÍøÕ¾µØÍ¼