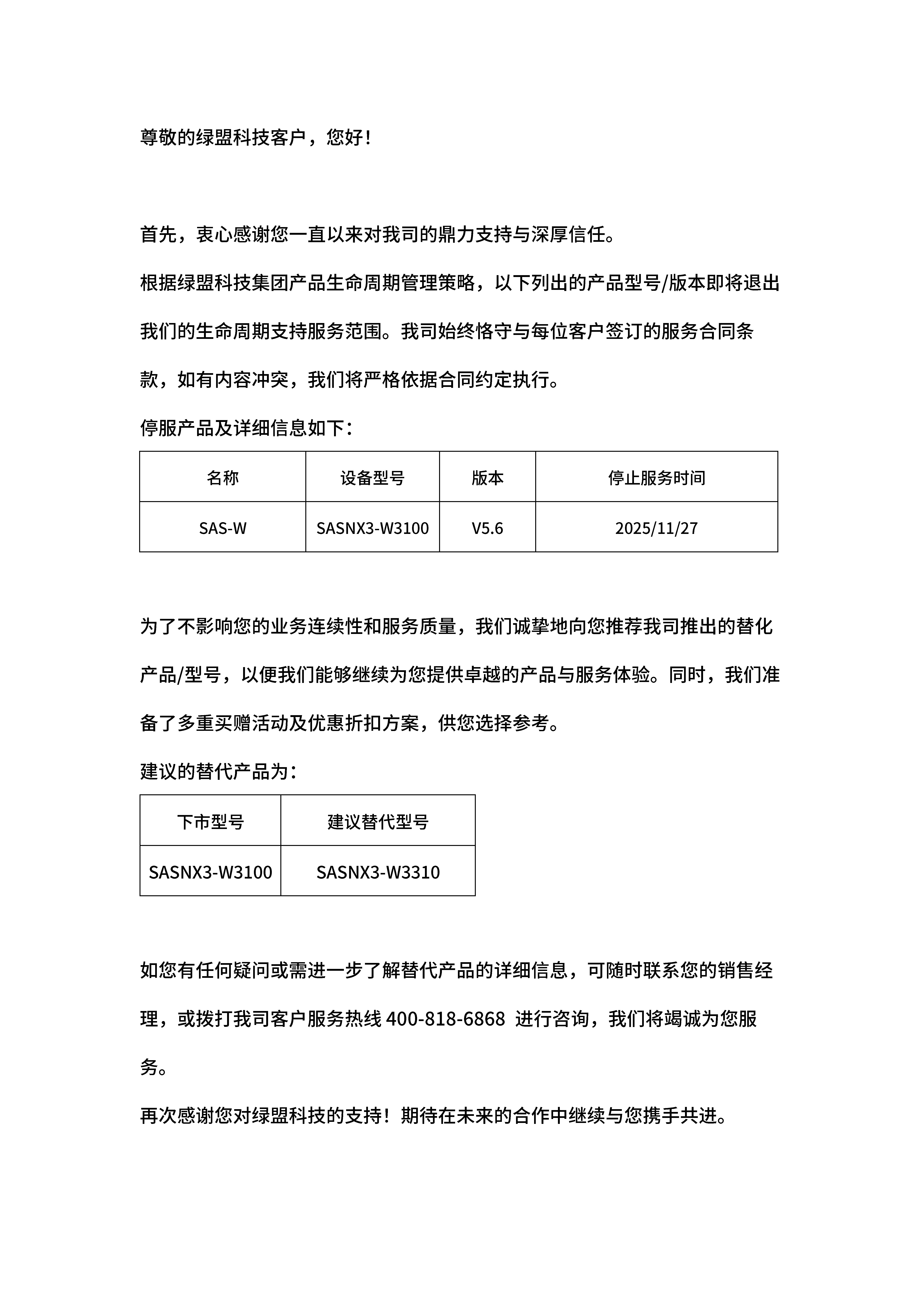
ÉÏÍøÐÐΪÖÎÀíSASNX3-W3100ÐͺÅ×èÖ¹·þÎñͨ¸æ
2025-11-13

»ù´¡ÉèÊ©Çå¾²
Êý¾ÝÇå¾²
ÔÆÅÌËãÇå¾²
AIÇå¾²
¹¤Òµ»¥ÁªÍøÇå¾²
ÎïÁªÍøÇå¾²
ÐÅÏ¢ÊÖÒÕÓ¦ÓÃÁ¢Òì
ËùÓвúÆ·
ËùÓнâ¾ö¼Æ»®
2025-11-13

? 2026 NSFOCUS ¾ÅÓÎÀÏ¸ç¿Æ¼¼ www.nsfocus.com All Rights Reserved . ¾©¹«Íø°²±¸ 11010802021605ºÅ ¾©ICP±¸14004349ºÅ ¾©ICPÖ¤110355ºÅ